無紙化會議系統建設整體解決方案
人氣:
日期:2020-09-22
本站新聞資訊內容(圖片、文字、視頻、GIF)部分抄摘互聯網若有侵權行為請郵件通知:168890850@qq.com 做刪除處理
1. 系統簡介
無紙化會議系統是一款專為政府黨政機關、企事業單位量身定制的會前、會中、會后全生命周期的會議服務與管理軟件,提供會議管理功能與移動參會功能,包括:會議信息發布、會議簽到、會議資料管理、會議通知、會場排座、投票、會議同屏閱讀等。

通過無紙化會議系統,一方面可以"解放"單位內部參會人員;另一方面通過移動信息化手段的應用,為單位大幅提高辦會效率,幫助會議組織者極大地降低工作壓力,輕松進行會議現場管控,持續降低成本并節省了時間,帶來內部管理水平的升級,同時也為廣大參會者提供了更加詳盡的會議信息資料,讓用戶獲得全方位、高效、實時和安全的會議服務,獲得無處不在的會議信息化體驗。 同時,為辦公單位節省大量印刷費用和投影設備,完全符合國家低碳、環保理念。
1.1. 建設目標
無紙化會議系統提供有先進的全面會議專用服務器、會議資料閱讀平臺,會議資料同屏閱讀系統,提供完整的會議會務信息化管理系統以及系統運行軟件環境和硬件環境,用戶只需接入局域網,即可實現會議管理應用信息化以及參會移動信息化。
系統建設目標是:
1、 提供全面全流程的的會議及會務管理功能,以滿足于單位的日常會議管理需要;
2、 為會議發起和會議管理人員提供WEB服務平臺,會議管理人員只需簡單操作即可快速建立會議,發布會議信息;
3、 為參會人員提供各種參會服務,參會人員只需下載安裝客戶端APP,即可進行會場簽到、全面獲取會議及會務信息,參與會議互動;
4、 參會人員可使用專用會議終端移動參會,通過會議終端可實現全面獲取會議及會務信息,隨時隨地閱讀會議資料文件;
5、 參會人員可使用專用會議終端開展會議現場會議資料的同屏閱讀功能,即主講人能控制所有參會人所看的會議資料進度,保持會議現場會議資料閱讀的同屏同步;
6、 提供包括傳輸安全、存儲安全及數據安全全方位的安全措施;
7、 提供便攜式無紙化會議產品與私有云版無紙化會議產品,支持三大智能終端(IOS與、Android、Windows)的接入;
8、 提供外網遠程參會功能,結合公司VPN服務,支持用戶在外網、3G、4G等網絡環境下參加遠程會議。
2. 系統架構
無紙化會議系統包括專用會議服務器、會議管理系統軟件、專用會議終端參會系統軟件部分。

3. 產品功能
3.1. 功能模塊

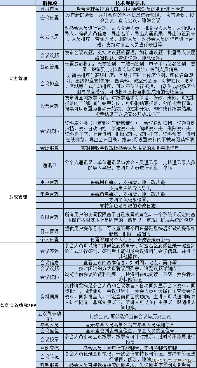
無紙化會議系統是一個獨立的系統,系統包括后臺管理系統和智能終端APP,具體功能說明如下:
3.2. 功能設計
3.2.1. 會議管理
會議管理后臺提供會議的發布、議題、參會人員錄入、會議資料的上傳、電子排座、投票、會場服務等功能。
3.2.2. 會議議程
后臺管理員可以對會議議程進行新建、批量導入、修改編輯、查詢、刪除等操作。
4. 技術、性能要求
· 系統規模與性能要求
系統需能滿足50個智能會議終端同時參加會議,性能要求系統反應時間小于3秒。
· 系統質量要求
系統的設計要符合面向對象思想,分層管理。系統的模型設計、軟件結構以及軟硬件平臺都應采用當前主流的技術。
系統應提供友好的中文圖形操作界面和在線幫助, 系統應向用戶提供方便、快捷的業務使用體驗,同時便于系統管理員和操作員的維護、管理。
· 系統穩定性要求
系統應該可以全年穩定連續運行,故障時間不超過千分之一,導致業務連續停止時間不超過 3 小時。一個月內不需要重啟服務器不間斷訪問系統,系統的運行效率不會明顯降低。系統總體可用率>99.9%,數據庫應用可用率>99.9%,WEB 應用可用率>99.9%。(或 7×24 小時不間斷運行)。
5. 系統設計要求
· 先進性
采用先進可靠的技術,確保客 戶端的先進性和成熟性,保證投資的有效性和延續性,適用于國內各種網絡環境。
· 標準性
手機客戶端及應用系統應基于國內外業界開放式標準,統一規劃,為未來的業務發展奠定基礎
· 可擴展性
系統應具備靈活的可擴展性,具備方便地適應業務需求的變化、迅速地支持新業務的能力。客戶端功能可以通過接入業務系統進行擴充,通過使用統一單點登錄接口實現用戶無縫體驗;通過在線不停機方式擴充前置機即可對系統負載進行彈性擴容。
· 可伸縮性
系統應具備良好的可伸縮性,性能及并發處理能力對硬件服務器設備具備平滑的擴展能力,支持業務量快速發展的需要。
· 易用性
統應具備良好的易用性。用戶能通過手機客戶端,輕松完成相關業務;應用管理平臺應提供方便的維護功能,維護人員可以輕松地根據需求完成統計功能的調整和系統配置的調整。
· 用戶體驗
客戶端設計應達到操作方便、界面美觀、安裝方便、易于理解、整合效果好的目的。
6. 系統報價
· 系統報價
目前市面上此類系統的報價為每用戶2000元到6000元不等,按最多50個終端使用用戶計算系統費用為10萬元到30萬元之間。
· 安裝調試報價
安裝調試培訓費用除系統報價最低的廠商需要1.5W的費用之外其他廠商均免費。
· 服務器設備報價
根據個系統對服務器配置的要求,采購滿足系統正常運行的服務器硬件設備的費用在1.5W元左右。
· 后期維護報價
系統的后期維護升級費用基本為總成交價的15%-17%。
· 總報價
綜上述整個項目所需的費用,根據最終采用的系統和終端設備的不同,在15萬元到50萬元之間。

??售前咨詢客服
??添加微信咨詢
??全國服務熱線